

近日,性爱视频 植物学科李超课题组在国际植物学一级期刊《Molecular Plant》在线发表了题为“LORELEI-LIKE GPI-ANCHORED PROTEINS 2/3 regulate pollen tube growth as chaperones and coreceptors for ANXUR/BUPS receptor kinases in Arabidopsis”的论文。该研究发现拟南芥磷脂酰肌醇锚定蛋白LLG2/3作为ANXUR/BUPS受体激酶的伴侣蛋白协助其从细胞质向花粉管顶端细胞膜的转运,并且作为共受体参与ANXUR/BUPS复合体响应RALF4/19而调控花粉管的极性生长。
花粉管在花柱引导组织中快速的极性生长过程是被子植物有性生殖的重要环节。已有的研究表明,花粉管自身产生的富含半胱氨酸小肽RALF4和RALF19能够被ANXUR/BUPS受体激酶感受而调控花粉管细胞壁的完整性而维持其生长。然而,关于这一重要的生物学过程具体的调控机制尚不清楚。其中,ANXUR/BUPS受体激酶快速而有效地从细胞质分泌到花粉管顶端细胞质膜从而感受RALF4/19的细胞学机制尚待研究;RALF4/19-ANXUR/BUPS复合体如何调控下游的信号通路而影响花粉管的完整性和生长的分子机制尚待研究。
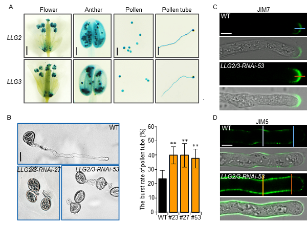
在这项最新的研究中,研究者发现花粉中特异表达的磷脂酰肌醇锚定蛋白LLG2/3能够促进花粉管的生长。LLG2/3的RNAi突变体表现出花粉管生长受阻和破裂率高的表型。细胞壁组分分析发现,在LLG2/3敲减突变体的花粉管中,甲酯化和去甲酯化的果胶的积累均上升,而纤维素减少,这些因素可能导致了花粉管细胞壁的脆弱和易破(图1)。

图1. LLG2/3敲减突变体表型分析
进一步地生化分析发现,LLG2/3和RALF4/19以及ANXUR/BUPS直接相互作用,并且LLG2/3以RALF4浓度依赖的方式和ANXUR/BUPS发生相互作用(图2)。这些结果表明,ANX/BUPS-LLG2/3可能以受体-共受体复合体的形式共同调控花粉管的生长。

图2. LLG2/3作为ANX/BUPS的共受体识别RALF4/19小肽信号
双分子荧光互补实验结果表明,LLG2/3和ANX/BUPS的相互作用发生在花粉管中。进一步地,ANX/BUPS胞外近膜区(J)和LLG2/3发生相互作用,缺失ANX/BUPSexJM造成ANX/BUPS的胞内滞留(图3)。

图3. LLG2/3协助ANXUR1/2向顶端细胞质膜分泌
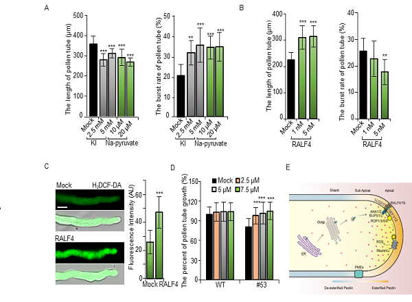
在下游信号通路的研究中发现,活性氧(ROS)影响花粉管的生长和破裂。RALF4能够诱导ROS的产生,促进花粉管的生长,以及降低花粉管破裂率。LLG2/3敲减突变体中,ROS的水平明显降低,而体外施加H2O2,能明显恢复突变体的花粉管生长缺陷。进一步的ROP pull-down实验建立起LLG2/3和ROP通路的联系(图4)。这些结果表明,花粉管的生长和花粉壁的稳态维持可能通过RALF4/19-LLG2/3-ANX/BUPS复合体调控下游的ROP-ROS途径通路来维持。

图4. LLG2/3通过活性氧调控花粉管生长
该研究加深了对花粉管生长调控信号通路的理解,拓宽了活性氧调控细胞极性生长的认识。性爱视频 李超研究员为该论文的通讯作者;性爱视频 博士后冯寒骞、博士研究生刘晨、硕士研究生付荣为共同第一作者。该研究得到了性爱视频 “双一流”队伍建设经费、国家自然科学基金和教育部重点实验室开放基金的资助。
相关链接://www.sciencedirect.com/science/article/pii/S1674205219302941